藥柜貨架選擇什么材質的好?
發布時間:2025/08/20 17:16:35
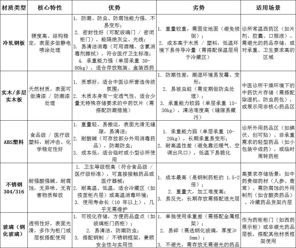
藥柜貨架的材質選擇需重點圍繞藥品存儲安全性、環境適應性(防潮、防蟲、防腐蝕)、合規性(符合醫療行業標準) 及耐用性,不同材質的特性差異較大,需結合診所藥品類型(如西藥、中藥、冷藏藥品)、存儲環境(干燥 / 潮濕、常溫 / 低溫)及使用需求綜合判斷。
二、不同場景的材質選擇建議
1. 西藥常溫存儲區(核心推薦:冷軋鋼板)
西藥多為盒裝、瓶裝,部分需避光、防潮,冷軋鋼板藥柜(表面靜電噴涂,顏色可選淺灰、白色,避免深色吸熱)能滿足密封性、防潮性需求,且承重能力適配日常存儲(單層放 10-20 盒藥品無壓力)。
若需可視化盤點,可選擇 “鋼制框架 + 鋼化玻璃柜門” 的組合,兼顧密封性與盤點便利性。
2. 中藥飲片存儲區(分情況選擇)
普通飲片(如根莖類、花葉類):若診所環境干燥(濕度<60%),可選多層實木板(表面做防潮漆),搭配抽屜式設計(方便分類存儲);若環境潮濕(如南方多雨地區),優先選冷軋鋼板或不銹鋼材質,避免飲片發霉。
貴細藥材(如燕窩、蟲草):必須選不銹鋼(304 級以上)或帶密閉柜門的冷軋鋼板藥柜,搭配除濕袋 / 防潮盒,防止受潮變質;若需長期存儲,可在柜內加隔熱層,避免溫度波動。
3. 外用藥品 / 消毒用品區(推薦:ABS 塑料、不銹鋼)
外用藥品(如碘伏、酒精、創可貼)多為小包裝,且可能含腐蝕性成分,ABS 塑料藥柜重量輕、耐酸堿,適合臨時周轉;若需長期存放含酸、堿類的外用制劑,選不銹鋼材質(避免腐蝕)。
消毒用品(如消毒棉片、醫用手套)可選 ABS 塑料抽屜柜,分層分類存放,方便取用且成本較低。
4. 冷藏藥品區(如疫苗、生物制劑,推薦:不銹鋼內層 + 冷軋鋼板外層)
冷藏藥柜(或冰箱)內部的貨架,需選不銹鋼材質(耐低溫,不易因溫差變形),外層柜體選冷軋鋼板(保溫性好,減少冷量流失);層板間距需適配冷藏藥品包裝(如疫苗盒高度),避免浪費空間。
三、選擇時的額外注意事項
1.合規性:無論選哪種材質,需確認供應商提供的檢測報告(如冷軋鋼板需符合《醫用家具通用技術要求》GB/T 39223-2020,不銹鋼需提供 304/316 材質證明),避免使用劣質材質(如含甲醛的木板、非食品級塑料)污染藥品。
2.結構設計:材質之外,需關注貨架的結構穩定性 —— 如鋼制藥柜需有防傾倒裝置(尤其多層高柜,高度>1.8m 時需固定在墻面),層板需可調節(方便適配不同高度的藥品),抽屜需帶緩沖導軌(避免開關時碰撞導致藥品掉落)。
3.清潔維護:優先選表面無縫隙、無死角的材質(如冷軋鋼板、不銹鋼),避免灰塵、藥渣堆積;木質藥柜需定期用干布擦拭,避免濕布直接接觸;玻璃柜門需選帶防指紋涂層的,減少清潔頻率。
一、主流藥柜貨架材質對比
二、不同場景的材質選擇建議
1. 西藥常溫存儲區(核心推薦:冷軋鋼板)
西藥多為盒裝、瓶裝,部分需避光、防潮,冷軋鋼板藥柜(表面靜電噴涂,顏色可選淺灰、白色,避免深色吸熱)能滿足密封性、防潮性需求,且承重能力適配日常存儲(單層放 10-20 盒藥品無壓力)。
若需可視化盤點,可選擇 “鋼制框架 + 鋼化玻璃柜門” 的組合,兼顧密封性與盤點便利性。
2. 中藥飲片存儲區(分情況選擇)
普通飲片(如根莖類、花葉類):若診所環境干燥(濕度<60%),可選多層實木板(表面做防潮漆),搭配抽屜式設計(方便分類存儲);若環境潮濕(如南方多雨地區),優先選冷軋鋼板或不銹鋼材質,避免飲片發霉。
貴細藥材(如燕窩、蟲草):必須選不銹鋼(304 級以上)或帶密閉柜門的冷軋鋼板藥柜,搭配除濕袋 / 防潮盒,防止受潮變質;若需長期存儲,可在柜內加隔熱層,避免溫度波動。
3. 外用藥品 / 消毒用品區(推薦:ABS 塑料、不銹鋼)
外用藥品(如碘伏、酒精、創可貼)多為小包裝,且可能含腐蝕性成分,ABS 塑料藥柜重量輕、耐酸堿,適合臨時周轉;若需長期存放含酸、堿類的外用制劑,選不銹鋼材質(避免腐蝕)。
消毒用品(如消毒棉片、醫用手套)可選 ABS 塑料抽屜柜,分層分類存放,方便取用且成本較低。
4. 冷藏藥品區(如疫苗、生物制劑,推薦:不銹鋼內層 + 冷軋鋼板外層)
冷藏藥柜(或冰箱)內部的貨架,需選不銹鋼材質(耐低溫,不易因溫差變形),外層柜體選冷軋鋼板(保溫性好,減少冷量流失);層板間距需適配冷藏藥品包裝(如疫苗盒高度),避免浪費空間。
三、選擇時的額外注意事項
1.合規性:無論選哪種材質,需確認供應商提供的檢測報告(如冷軋鋼板需符合《醫用家具通用技術要求》GB/T 39223-2020,不銹鋼需提供 304/316 材質證明),避免使用劣質材質(如含甲醛的木板、非食品級塑料)污染藥品。
2.結構設計:材質之外,需關注貨架的結構穩定性 —— 如鋼制藥柜需有防傾倒裝置(尤其多層高柜,高度>1.8m 時需固定在墻面),層板需可調節(方便適配不同高度的藥品),抽屜需帶緩沖導軌(避免開關時碰撞導致藥品掉落)。
3.清潔維護:優先選表面無縫隙、無死角的材質(如冷軋鋼板、不銹鋼),避免灰塵、藥渣堆積;木質藥柜需定期用干布擦拭,避免濕布直接接觸;玻璃柜門需選帶防指紋涂層的,減少清潔頻率。
綜上,診所藥柜貨架的材質選擇需以 “藥品安全” 為核心,結合存儲需求、環境條件及預算,優先選擇符合醫療標準、易維護的材質(如冷軋鋼板、不銹鋼),避免因材質不當導致藥品變質或安全隱患。
更多詳情請咨詢弗萊仕醫療家具官方網站
www.weienwenhua.com
推薦產品
推薦閱讀
- 華東地區-上海辦事處:地址:上海市奉賢區星火開發區蓮塘路251號8幢
- 華東地區-江蘇辦事處:地址:蘇州市相城區澄陽路88號中億豐大廈
- 華東地區-山東辦事處:地址:山東省青島市萊西市長春路
- 華北地區-北京辦事處:地址:北京市房山區良鄉西潞北大街
- 華北地區-內蒙古辦事處:地址:內蒙古自治區呼和浩特市賽罕區展覽館路
- 華南地區-廣東辦事處:地址:廣東省廣州市天河區中山大道中433、435號
- 西南地區-重慶辦事處:地址:重慶市九龍坡區華巖鎮華福大道北段66號
- 西北地區-陜西辦事處:地址:陜西省漢中市漢臺區銀灘路

- 服務熱線:400-080-8186

- 公司郵箱:fulaishi168@163.com

- 公司地址:
河南省洛陽市伊濱區寇店鎮龍少路66號
關注弗萊仕微信
打開手機站
Copyright ? 2022 洛陽弗萊仕金屬制品有限公司 版權所有 豫ICP備:17047906號 技術支持:威盟科技




















